嗨!又是我!我又来整活啦!这次我把一堂的《十指讲香模型》这节课,用AI音乐编成了一首歌。以后需要复习的时候,唱唱歌就好了,嘿嘿~
先来听听看吧,这次的效果又颠覆了我的认知:

整首歌只用到了两个工具:元宝deepseek+天谱乐。元宝deepseek用来帮助我写歌词,天谱乐用来生成音乐。
下面是我的创作思路和制作过程。
写歌之前,要先明确目标:这首歌是给谁听的,用来干什么的,期望达到什么结果?这些问题,对后面歌词的创作、情绪和曲风的选择至关重要,所以要先确定好。
我这首歌,是要把一堂《十指讲香模型》这节课的知识要点写进去,主要是给学这节课的同学听。目的是希望是同学们在听或者唱这首歌的时候,能够回忆起这节课的知识要点,加深印象。
确定目标之后,创作的思路就很容易成形了。
首先要把这节课的知识要点整理出来,然后把要点拆解成歌词。因为是辅助学习用的,歌词要写得直白,不能太抽象。同时,旋律还要好听,能提振精神。所以,在歌曲风格上,我会选择流行摇滚,情绪方面要励志向上。在旋律进行上,要又一个渐进加深的过程,好比从沉默到爆发的过程。
用AI写歌,歌词写的好不好,很大程度决定了这首歌最后的效果。在之前,写歌词是最耗时间和精力的部分,但现在有了推理能力超强的DeepSeek,我觉得这块的门槛也大幅度降低了。
我决定用元宝DeepSeek来帮我写歌词。
首先,要让元宝DeepSeek知道十指讲香模型这节课的内容。之前上这节课的时候,我已经在飞书上做了这节课的笔记。所以我直接从飞书上把笔记文档导出为pdf,然后把pdf发给元宝DeepSeek,让它先总结一遍。

这个步骤的目的,是要确认它已经理解并记住了这节课的内容。确认之后,先简单提一点内容结构之类的要求,让它先写一遍:

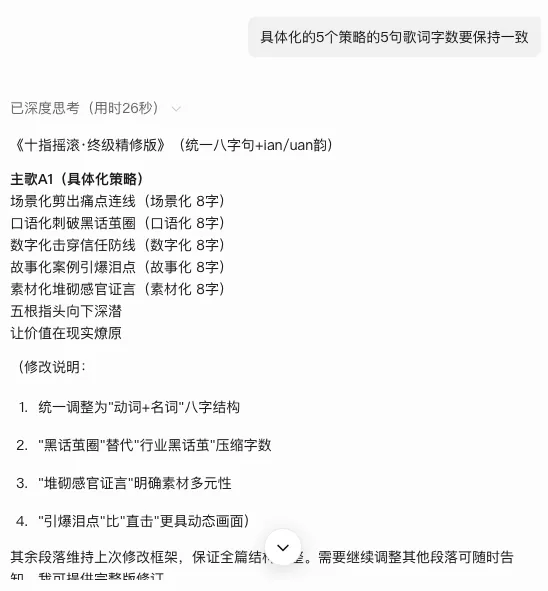
可以看到它写的歌词太抽象了,我的目的是要点睛知识点,应该要直白一点,最好是直接将知识点的关键字放进去。韵脚也押得很乱,直接提要求让它再改改:


口语化和韵脚改进,再加保留关键词后,总体好多了。但局部还有一些句子不是很满意,可以把这些句子捡出来,加上对应的修改意见,让它继续改:

这次修改后,整体好很多了。但在段落句子上的字数不是很整齐,继续挑出来让他再改改,改完后重新整理一遍最终版:

最终输出结果:

基本上是满意了,部分句子和用词不是很恰当。本想让它继续修改,但我感觉经过多轮对话后,元宝DeepSeek的幻觉有点加重。继续让它修改的话,效率比较低,还不如我直接修改。所以,我直接将最后一版歌词,复制到天谱乐里面处理。

打开天谱乐,选择天谱乐的文本生曲功能。切换到专家模式,把歌词贴到歌词输入框里面。音乐提示部分,将设风格设为流行摇滚。之后就是大量“抽卡”了,一边抽一遍调整。
比如,我发现天谱乐的音乐模型唱不出“转化率”的“率”字,我就把这个字替换了。还有等级L1……L6也唱不出,我就换成中文“一级二级”这样。
比如,有些歌词的句子字数不整齐,会导致唱出来的节奏不对。我就自己改歌词,调到整齐。
再比如,我发现抽卡的过程中,每次的旋律风格变化有点大。我就加上了和弦进行模式:I-V-vi-iii-IV-I-IV-V。加完后,还是抽卡的变化还是有点大。我又在音乐提示里面加上情绪变化提示词。最后整个音乐提示词就变成了:”从沉默中爆发,坚定激扬,励志向上,风格:流行摇滚,和弦进行:I-V-vi-iii-IV-I-IV-V,“。这样抽卡出来的结果就稳定多了。
再再比如,我发现二段副歌到尾奏的转换比较仓促,我就尝试把最后一段副歌重复一遍。结果,效果反而变差了。因为天谱乐的最大时长是1分55秒,加多了歌词导致前面的段落很赶,整体效果反而不好。我只好又改回来,继续抽卡。
整个过程就是这样:改歌词改提示词,抽卡试听,继续改歌词提示词,再抽卡试听,不停地重复。当你的歌词和提示词越调越准确,生成个歌就符合你的感觉,甚至超出你的预期!
我抽了十几次,最后就抽出了这首完全超出我预期的歌,我真的是激动地跳了起来!还是很有成就的,我听了好多遍,单曲循环听了一整天。
听歌的同时,还把课也复习了,这也就是AI时代才会有的奇观吧!


本文作者:Jianan
本文链接:
版权声明:本博客所有文章除特别声明外,均采用 © 2012-2025 Jianan 许可协议。转载请注明出处!